5 The inspection and certification process
-
Overview
-
5-1 General duties and responsibilities
-
5-2 Inspection and certification
-
5-3 Performance review
-
5-4 Investigations
-
5-5 Identifying the vehicle class
-
5-6 Establishing whether a vehicle requires inspection and certification for entry into service
-
5-7 Establishing whether a vehicle may be inspected and certified for entry into service
-
5-8 Establishing whether a vehicle complies
-
5-9 Checksheets and the LT4085
-
5-10 Recording the inspection outcome (‘record of determination’)
-
5-11 Issuing the WoF or CoF label (‘evidence of vehicle inspection’)
-
5-12 Collecting fees
Overview
IMPORTANT: The VIRM: In-service certification is an integral part of the entry inspection and certification process. A vehicle must be inspected to verify it complies with the requirements set out in the VIRM: In-service certification and in this manual in order to be certified for entry into service. This manual highlights where any requirements in the VIRM: In-service certification manual do not apply at entry (eg brake inspection).
VIRM: In-service certification
Note: a partially completed (eg cab chassis) heavy vehicle can be passed for entry certification where not all in-service requirements are met. An Annex C permit can be issued instead of a CoF at the end of inspection.
See 1-5 Annex C: conditional operation of a vehicle for such vehicles.
In order to inspect and certify a vehicle for entry into service the vehicle inspector and inspecting organisation must take the following steps:
1. Know the vehicle inspector’s and inspecting organisation’s responsibilities. Part 1 lists the legal responsibilities. The vehicle inspector and inspecting organisation must read and understand them.
2. Identify the vehicle class. Part 5 of this section provides a table of vehicle classes.
3. Establish whether the vehicle requires inspection and certification for entry into service. Part 6 of this section provides information on vehicles that must be inspected and certified for entry into service.
4. Establish whether the vehicle may be inspected and certified for entry into service. Part 7 of this section lists a number of criteria vehicles must meet before inspection.
5. Establish whether the vehicle complies. Part 8 of this section explains how to use this manual in order to determine a vehicle’s compliance with the requirements.
6. Complete the required inspection documentation (checksheet and LT4085). Part 9 of this section explains the requirements for handling and completing checksheets and LT4085 forms.
7. Record the inspection outcome (record of determination). Part 10 of this section explains how to record inspection results in the NZTA computer system.
8. Issue the WoF or CoF label (evidence of vehicle inspection).
Introduction section 3.8 of the VIRM: In-service certification explains the requirements for issuing WoF and CoF labels.
9. Collect fees. Part 12 of this section lists the requirements for the inspecting organisation when charging and collecting fees.
Page amended 1 June 2019 (see amendment details).
5-1 General duties and responsibilities
Applicable legislation: Land Transport Rule: Vehicle Standards Compliance 2002 (Rule 35001/1) (‘the Rule’)
1.1 Vehicle inspectors and inspecting organisations (definitions in the Rule)
Vehicle inspector means an individual appointed by NZTA under section 2.2(1) of the Rule to carry out inspection and certification activities in accordance with requirements and conditions imposed by NZTA
Inspecting organisation means a person or organisation appointed by NZTA under section 2.2(1) of the Rule who is responsible for inspection and certification outcomes.
In this manual, a vehicle inspector or inspecting organisation is one appointed for the purpose of entry inspection and certification or re-registration of used or parallel-imported new vehicles, unless stated otherwise.
To avoid doubt, any reference to a certifier in any legislation, deed of appointment, or any other relevant document is a reference to a vehicle inspector or inspecting organisation (as applicable) appointed by NZTAunder the Rule.
1.2 Inspection and certification activities (section 2.1(1) of the Rule)
Only vehicle inspectors and inspecting organisations appointed by NZTA may carry out inspection and certification activities as specified in the Rule and in this manual.
Land Transport Rule: Vehicle Standards Compliance 2002
1.3 Primary duty (section 2.1(2) of the Rule)
Vehicle inspectors and inspecting organisations must carry out inspection and certification activities competently and diligently and in accordance with the Rule and with the requirements in this manual.
Land Transport Rule: Vehicle Standards Compliance 2002
1.4 Inspection and certification activities that can be carried out (section 2.2(2) of the Rule)
Vehicle inspectors and inspecting organisations may carry out only those inspection and certification activities for which NZTA has appointed them.
1.5 Responsibilities to the general public
Vehicle inspectors and inspecting organisations must maintain control of the certification process, charging a reasonable fee and providing courteous service and accurate information to members of the public.
1.6 Requirements, conditions and period of appointment (section 2.3(1) of the Rule)
NZTA may specify the period of appointment for a vehicle inspector and inspecting organisation and may impose requirements and conditions as to the performance of the inspection and certification activities, including the performance of those activities at individual sites.
1.7 Driver licence
Vehicle inspectors must hold a current driver licence for the vehicles that they are inspecting.
1.8 Fit and proper person (section 2.3(3) of the Rule)
A vehicle inspector or inspecting organisation must be, and continue to be, a fit and proper person.
1.9 Presentation and acceptance of e-mailed inspection and certification documents
The section refers to these inspection and certification documents:
- LT400s, chassis ratings and professional opinions from heavy vehicle specialist certifiers and
- LT307s and LT308s from repair certifiers, and
- chassis ratings from NZTA.
They can be presented and accepted using email provided that:
(i) emails are sent directly to the vehicle inspector or inspecting organisation from the heavy vehicle specialist certifier, the repair certifier or the NZTA, and
(ii) the electronic copy contains all of the information from the original copy and is clear and legible.
These may be:
- printed and stored or
- stored electronically, provided:
- the electronic copy of the document is not changed and is stored in a way that protects the information from being changed (eg save as a read only file) and
- the information is readily searchable and accessible if you or NZTA need it.
1.10 Document retention (section 2.3(4) of the Rule)
A vehicle inspector or inspecting organisation must:
a) keep, for at least five years, the original or verified copy of any documents that have been collected in the certification process
b) keep the following documents in a retrievable form for at least five years:
- vehicle compliance certificates (LT4085)
- de-registration and registration documents, export certificates, or verified copies of these
- vehicle inspection checksheets
- specialist inspection (eg light vehicle repair and low volume vehicle) certificates
c) keep heavy vehicle specialist certificates (LT400) for the life of the vehicle.
1.11 Advise incorrect certification and/or vehicle defects (section 2.3(4) of the Rule)
A vehicle inspector or inspecting organisation must:
a) advise NZTA as soon as practicable if there is a reason to believe that the inspection and certification of a vehicle has been carried out incorrectly
b) advise NZTA as soon as practicable after becoming aware of a defect in a manufacturer’s production run or quality control process that may affect the safety performance of a vehicle that has been inspected and certified.
1.12 Delegation (section 2.4(1) of the Rule)
A vehicle inspector or inspecting organisation may not delegate any function or power to carry out inspection and certification activities for which they were appointed, except under conditions specified by NZTA in writing.
The only tasks that may be delegated to non-approved staff are administrative processes such as recording vehicle attributes and standards markings or removing and replacing components to enable the inspection process to be carried out.
Page amended 1 April 2021 (see amendment details)
Page updated 16 May 2023 (see details)
5-2 Inspection and certification
2.1 Inspecting and certifying a vehicle for entry into service (section 6.3(2) of the Rule)
The inspection and certification of a vehicle for entry into service must be carried out in accordance with requirements and conditions imposed by the NZTA.
The vehicle inspection must be completed before a vehicle can be released from the IO to correct any faults identified during the inspection. If an IO wishes to use an alternative procedure, they must contact the NZTA - Vehicles Standards team for approval.
2.2 Determining compliance of a vehicle (section 6.4(1) of the Rule)
A vehicle may be certified for entry into service only if a vehicle inspector or inspecting organisation has identified the vehicle and has determined, on reasonable grounds, that the vehicle:
a) is safe to be operated, and
b) has been designed and constructed using components and materials that are fit for their purpose, and is within safe tolerance of its state when manufactured or modified, and
c) complies with the applicable requirements (all of which are contained or referred to within this manual and the VIRM: In-service certification), and
d) has not suffered water or fire damage as specified by the NZTA (see paragraph 2.5 below), and
e) has undergone specialist inspection and certification as required by paragraphs 2.6 to 2.10 below and that the specific aspects of the vehicle have been certified.
VIRM: In-service certification
2.3 Information to take into account when determining compliance of a vehicle (section 6.4(3) of the Rule)
In making a determination, a vehicle inspector or inspecting organisation must take into account:
a) information, if any, recorded when the vehicle was inspected at the border of which the inspector or organisation is aware, and
b) information obtained from inspecting the vehicle and associated documents, and
c) additional relevant information, if any, about the vehicle issued by a manufacturer, modifier, repairer or other relevant person of which the inspector or organisation is aware.
2.4 Information received from other sources
To ensure consistency of procedures and standards, local IOs must refer any queries or variations to their technical manager for clarification. Technical managers will liaise with the NZTA to further clarify any query or variation as required.
2.5 Water- or fire-damaged vehicles (section 11.1 of the Rule)
The NZTA may, by way of notice in the New Zealand Gazette, specify the extent of water damage that makes it impractical to determine by way of an inspection whether a water- or fire-damaged vehicle is safe to be operated. A vehicle having sustained water or fire damage to the extent specified by the NZTA – whether that damage has been repaired or not – cannot be certified for entry into service in New Zealand (see Technical Bulletin 2).
2.6 Vehicle repair specialist inspection and certification (section 6.5(1)(a) of the Rule)
Vehicle repair specialist inspection and certification is required if a vehicle has been repaired because of, or following, significant damage or deterioration to its structure, chassis, body-to-chassis attachment, suspension or occupant protection system.
Vehicle structure – Threshold for requiring specialist repair certification (in the Inspection and certification section of this manual, section 3-4), sets out the degree of damage or repair permitted to a vehicle undergoing entry certification before repair certification is required.
Specialist repair certifiers may choose to accept variations from the vehicle manufacturer’s specification for a vehicle’s critical dimensions, provided it can be shown that any variation will not adversely affect the safety of the vehicle or its operation. Any variation must be noted and explained on the LT308 or LT400. An IO does not have to accept any variation if there is concern that safety has been compromised.
2.7 Alternative fuel system inspection and certification (section 6.5(1)(b) of the Rule)
Alternative fuel system inspection and certification is required if a vehicle is fitted with an alternative fuel system that is in working order.
2.8 Low volume vehicle specialist inspection and certification (section 6.5(1)(c) of the Rule)
Low volume vehicle (LVV) specialist inspection and certification may be required if a light vehicle has been modified so as to affect its compliance with an applicable requirement since it was manufactured, last certified for entry or last certified as a low volume vehicle.
2.9 Heavy vehicle specialist inspection and certification (section 6.5(1)(d) of the Rule)
Heavy vehicle specialist inspection and certification may be required if a heavy vehicle has been modified so as to affect its compliance with an applicable requirement since it was manufactured or last certified for entry or for modification. This includes modifications to its chassis, brakes, log bolster attachments, towing connections or load anchorages.
2.10 Other specialist certification (section 6.5(1)(e) of the Rule)
Other specialist inspection and certification may be required in accordance with an applicable requirement, or as required by the NZTA.
2.11 Modified vehicles not requiring specialist certification (section 6.5(3) of the Rule)
Specialist inspection and certification of a modified vehicle is not required, if:
a) the vehicle has been inspected by a vehicle inspector or inspecting organisation appointed for the purposes of entry inspection and certification in accordance with this manual and the VIRM: In-service certification, and the inspector or organisation is satisfied, on reasonable grounds, that the risk of injury to any person has been minimised, or
b) the vehicle was modified for the purposes of law enforcement or the provision of emergency services, that is, equipped for the attendance of fires, for ambulance duty or as a police vehicle.
Page amended 1 November 2014 (see amendment details).
5-3 Performance review
3.1 NZ Transport Agency may monitor and review performance (section 3.1(1) of the Rule)
The NZTA may monitor and review the performance of a vehicle inspector or inspecting organisation in complying with the requirements and conditions imposed by the NZTA, including the performance of inspection and certification activities at individual sites.
3.2 Providing information to the NZ Transport Agency (section 3.1(2) and (3) of the Rule)
In monitoring and reviewing performance, the NZTA may require a vehicle inspector or inspecting organisation to undergo such monitoring and review, and provide such information as the NZTA reasonably considers relevant. A vehicle inspector or inspecting organisation must comply with a requirement from the NZTA.
3.3 Costs of monitoring and review (section 3.1(4) of the Rule)
A vehicle inspector or inspecting organisation must bear the costs of the monitoring and reviewing of their performance in accordance with any prescribed fee.
5-4 Investigations
4.1 Investigations (section 3.2(1) of the Rule)
If the NZTA has reason to believe that a vehicle inspector or inspecting organisation has failed to comply with any of the conditions of their appointment, or has failed to comply with the Land Transport Rule: Vehicle Standards Compliance 2002, the NZTA may require the inspector or organisation to undergo investigation and to provide such information as the NZTA reasonably considers appropriate.
Land Transport Rule: Vehicle Standards Compliance 2002
4.2 Notification of action (other than immediate suspension/imposition of conditions) (section 3.2(3) of the Rule)
Following an investigation and before carrying out action, the NZTA must notify the vehicle inspector or inspecting organisation in writing of:
a) the action that is being considered, and
b) the reasons for the action that is being considered, and
c) the date by which submissions may be made to the NZTA in respect of the action that is being considered, which must be at least 21 days after the notice was given, and
d) where appropriate, the date on which the action that is being considered will take effect. This must be at least 28 days after the notice was given, unless the NZTA determines otherwise.
4.3 Responding to a notification of action (section 3.2(5) of the Rule)
If a vehicle inspector or inspecting organisation is notified as above, they must ensure that all information that they wish the NZTA to consider in relation to the action being considered is received by the NZTA within the period specified in the notice or within any further period that the NZTA may allow.
4.4 NZ Transport Agency must consider submissions (section 3.2(6) of the Rule)
The NZTA must consider the submissions made and information supplied, and must:
a) decide whether or not to take the action that is being considered, and
b) provide written notification, as soon as is practicable, to the vehicle inspector or inspecting organisation of:
i. the NZTA’s decision, and
ii. if appropriate, the date on which the action is to take effect, and
iii. if appropriate, the right of appeal under section 106 of the
Land Transport Act 1998.
4.5 Immediate suspension or imposition of conditions (section 3.3(1) of the Rule)
If the NZTA has reason to believe that a vehicle inspector or inspecting organisation has failed to comply with a condition of their appointment or with the Land Transport Rule: Vehicle Standards Compliance 2002, and presents a significant risk to land transport safety, the NZTA may suspend, with immediate effect, the whole or any part of the appointment, or impose any conditions on the appointment.
Land Transport Rule: Vehicle Standards Compliance 2002
4.6 Notification of immediate suspension or imposition of conditions (section 3.3(2) of the Rule)
Where the NZTA suspends the whole or any part of an appointment, or imposes conditions on the appointment, the NZTA must notify the vehicle inspector or inspecting organisation in writing of:
a) the grounds for the suspension or imposition of conditions
b) the fact that the inspector or organisation may make submissions to the NZTA
c) the right of appeal under section 106 of the
Land Transport Act 1998.
4.7 The NZ Transport Agency must consider submissions following immediate suspension or imposition of conditions (section 3.3(3) of the Rule)
The NZTA must, as soon as practicable, consider any submission made and notify the inspector or inspecting organisation in writing of the result of any such consideration.
4.8 Duration of immediate suspension or imposition of conditions (section 3.3(5) of the Rule)
A suspension or imposed condition remains in force until the NZTA has determined the action to be taken and that action has been taken.
4.9 Withdrawal of immediate suspension or imposition of conditions (section 3.3(4) of the Rule)
The NZTA may at any time withdraw a suspension or imposed condition.
4.10 Right of appeal (section 3.3(6) of the Rule)
A vehicle inspector or inspecting organisation may appeal under section 106 of the Land Transport Act 1998 against a decision by the NZTA to immediately suspend or impose conditions.
4.11 Costs of investigations (section 3.2(7) of the Rule)
The NZTA may require a vehicle inspector or inspecting organisation to bear the costs associated with an investigation or remedial action in accordance with any prescribed fee.
4.12 Remedial action, suspension, revocation (section 3.2(2) of the Rule)
If, following an investigation, the NZTA is satisfied that the vehicle inspector or inspecting organisation has failed to comply with any of the conditions of their appointment, or failed to comply with the Land Transport Rule: Vehicle Standards Compliance 2002, the NZTA may do one or more of the following:
a) require that remedial action, such as training, be undertaken by the inspector or organisation
b) suspend the whole or any part of the appointment of the inspector or organisation for a specified period or until specified conditions are met
c) revoke the whole or any part of the appointment of the inspector or organisation.
4.13 Obligation to comply (section 3.2(8) of the Rule)
A vehicle inspector or inspecting organisation must comply with a requirement of the NZTA in relation to paragraphs 4.1, 4.11 and 4.12.
5-5 Identifying the vehicle class
A vehicle inspector or inspecting organisation can only inspect and certify vehicles for entry into service which belong to the classes for which they have been appointed by the NZTA, and for which they have a current driver licence.
- Refer to Technical bulletin 3 for guidance when determining the vehicle class for a modified vehicle.
Note 1
Because vehicles are defined by class in vehicle related rules, but not in other legislation, an LE class motor tricycle must be entry certified as an LE vehicle in relation to vehicle standards and VIRM requirements, but may be registered and licenced as either:
- a motorcar (no helmet required, drive on car licence), or
- a motorcycle, provided it is declared a motorcycle by the NZTA (helmet required, motorcycle driver licence required).
Vehicle equipment standards classifications
Note 2
For the purpose of determining vehicle class, a dedicated wheelchair position (a seating position for transporting a wheelchair and its occupant that is unavailable for other passengers when it is not occupied by a wheelchair) is included in the total seat count. A seating position that can be used for either a wheelchair or occasional/removable seats, but not both simultaneously, is only to be counted as one seat. If a wheelchair position takes up more than one seating position, the number of seating positions is the highest possible count of seated passengers. In the examples below, Figure 1 has 11 seating positions, Figures 2 and 3 have 10 seating positions and Figure 4 has 9 seating positions.
Figure 1: 11 seating positions (including two occasional/removable seats)

Figure 2: 10 seating positions
Figure 3: 10 seating positions
Figure 4: 9 seating positions (including one occasional/removable seat)

Note 3
Some seating positions, as defined on a Japanese deregistration certificate, may be wheelchair positions or occasional seats (also known as dickie seats or jump seats). This may make the seat count more than nine in some cases. Rather than be class MD1, they can be considered class MB providing that they have nine or fewer seats that meet New Zealand requirements and the seating is original equipment. Wheelchair positions or occasional seats that have been removed are to be excluded from the seat count. See Technical bulletin: Identifying class MB or MD1 based on seats on Japanese deregistration certificates.
Page amended 1 June 2019 (see amendment details).
5-6 Establishing whether a vehicle requires inspection and certification for entry into service
All motor vehicles require inspection and certification for entry into service, except for the following:
- vehicles of class AB, TA or TB
- armoured vehicles used exclusively as equipment of the New Zealand Defence Force
- traction engines
- mechanically propelled rollers
- tractors (other than agricultural tractors) and machines, including trailers, for use solely in agricultural, land management or roading operations, whether for traction or otherwise
- agricultural motor vehicles
- vehicles registered for use on a road in a country other than New Zealand that are not going to be in New Zealand for a continuous period of more than 18 months
(see Technical bulletin 5 – Inspection requirements for temporary vehicle imports) - vehicles listed below:
a) pedestrian-controlled goods service vehicles
b) vehicles propelled and supported solely by self-laying tracks
c) vehicles used on roads only in road construction zones in accordance with notices declaring those zones
d) vehicles that are used on a road only when crossing or proceeding along a section of the road where the vehicles have been authorised to operate by an authorisation of a road-controlling authority that requires:
i. a written agreement by the vehicle’s operator or the person for whom the vehicle is being operated, to construct, reconstruct, maintain, or restore to the satisfaction of the road-controlling authority all or part of the road used by the vehicle, and
ii. the erection and maintenance of warning devices, signs or control devices as required by the road-controlling authority and the director, and
iii. where the use of the road does not consist solely of the direct crossing of the road, the prior approval of the NZ Transport Agency
e) all-terrain vehicles that are used on a public highway
f) motor vehicles exclusively designed and used on a road for driving, carrying or propelling any of the following, which must be permanently attached to the vehicle:
i. aerodrome runway sweepers
ii. electrical substations
iii. filters for transformer oil
iv. log haulers that are stationary when hauling logs
v. aero engine test benches
g) tractors owned by a local authority and used exclusively for the construction, maintenance or mowing of stopbanks and the banks of rivers, streams, drains, canals or other watercourses
h) mobile or movable huts, galleys or similar motor vehicles that are used on a road solely in connection with the construction or maintenance of roads
i) tractors used exclusively for shunting railway rolling stock
j) traction engines
k) forklifts
l) aerodrome crash fire tenders that are used on a road only in emergencies
m) trailers while being drawn by a motor vehicle specified in (n) to (s) of this schedule
n) motor vehicles, used exclusively in connection with the embarking and disembarking of ships’ passengers or for loading and unloading ships’ mail, cargo, and passengers’ baggage, and used on a public highway only when proceeding unladen from one wharf to another wharf or from its usual place of storage to a wharf and returning to that place of storage
o) motor vehicles designed exclusively or principally as part of the armament of the New Zealand Defence Force
p) cable jinkers
q) front-end loaders
r) log skidders
s) tractor cranes
t) rough-terrain cranes
u) mobile crushing and screening plane machines, which are mounted on trailers
v) motor graders
w) motor scrapers
x) trailer scrapers
y) plant for servicing oil-filled cables
z) post debarkers
aa) saw bench apparatus
bb) forestry chippers
cc) tree feller bunchers
dd) trench diggers and excavators
ee) vehicles that are always used unladen on the road and that are designed exclusively for carrying earth or other bulk materials
ff) mobile concrete mixers that are mounted on tractors
gg) a vehicle that is similar in design, construction or purpose to a vehicle listed above that cannot be categorised by vehicle class.
Page amended 1 July 2013 (see amendment details).
5-7 Establishing whether a vehicle may be inspected and certified for entry into service
A vehicle that requires inspection and certification for entry into service (see part 6) can be inspected and certified for entry into service only if:
a) the vehicle’s identity (by VIN or chassis number) is established without doubt, and
b) the vehicle has been inspected at the border in accordance with section 4 of Land Transport Rule: Vehicle Standards Compliance 2002 (applies only to used vehicles that are to be registered in New Zealand for the first time) (Note 1), and
c) the VIN process has been completed (see Pre-registration and VIN), and
d) the vehicle owner has presented proof that he/she is lawfully entitled to the vehicle.
- For an absentee owner who is not able to present identification in person, a copy of their identification is acceptable. This should be filed with the entry certification paperwork.
Note 1
For requirements regarding the Takata Alpha airbag recall see:
Technical bulletin 43: Takata airbag recall.
Page amended 1 April 2021 (see amendment details)
5-8 Establishing whether a vehicle complies
To establish whether a vehicle complies:
1. Select the relevant sections in both the VIRM: In-service certification and this manual that set out the requirements for the vehicle class and/or type.
VIRM: In-service certification
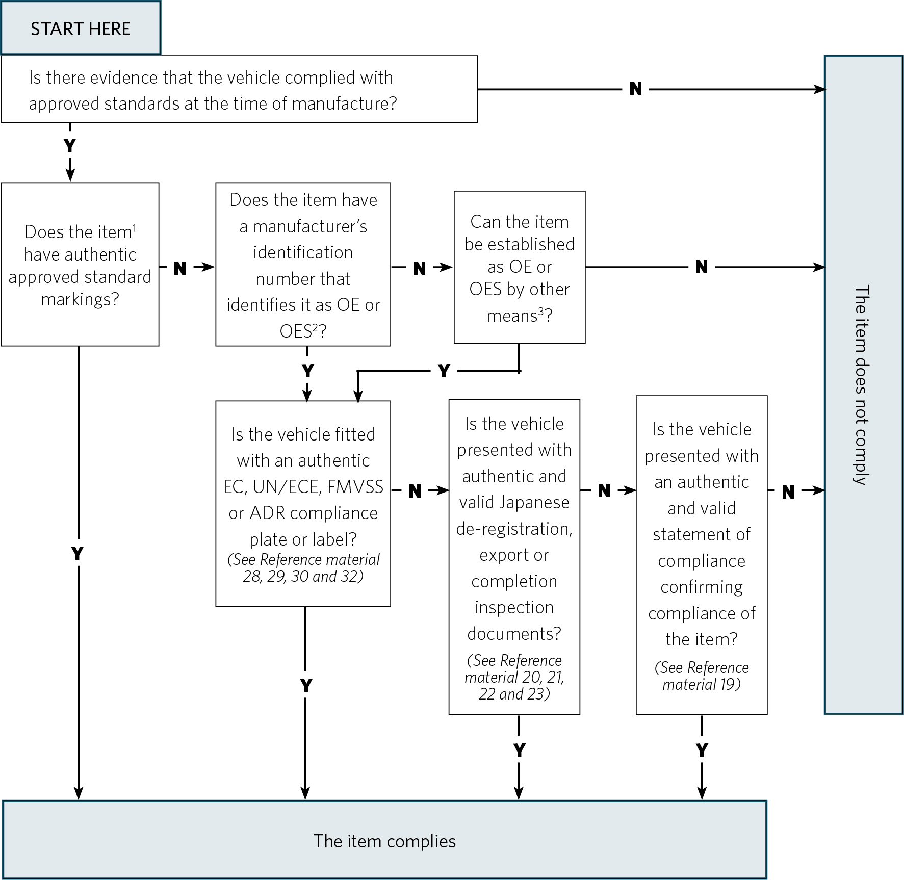
2. Inspect the vehicle and accompanying documentation in order to determine whether the vehicle complies with the requirements set out in both manuals (unless stated otherwise, equipment labelled ‘permitted’ must comply with legal requirements). The process for determining compliance with approved standards is outlined in Flowchart 1. Determining compliance with approved standards.
IMPORTANT: when inspecting a vehicle for entry into service, inspectors must inspect in full each item covered in both the VIRM: In-service certification and this manual (unless stated otherwise). This manual highlights where any requirements in the VIRM: In-service certification manual do not apply at entry (eg brake inspection). If the full inspection of a particular item requires the removal or disassembly of parts, these parts must be removed or disassembled.
VIRM: In-service certification
3. The vehicle inspector or inspecting organisation may refuse to inspect a vehicle because:
a) the vehicle is presented in such a condition that inspection is unreasonably difficult or cannot be completed (eg components covered in dirt, components missing etc), or
b) the vehicle has an insecure load.
4. Where a vehicle inspector determines that a reason for rejection in either the VIRM: In-service certification or this manual applies to a vehicle, the vehicle inspector must reject the vehicle for entry into service.
5. Where the vehicle inspector requires further information in order to determine compliance with a requirement, the inspector must reject the vehicle until the information has been obtained.
Determining compliance of a vehicle component or system with approved standards usually involves:
a) inspecting the actual component or system, and
b) inspecting relevant documentation.
Flowchart 1. Determining compliance with approved standards
This flowchart illustrates the process of determining whether a component or system complied with approved standards at the time of manufacture of a vehicle.

Note 1
An item can be a component or system.
Note 2
OES means Original Equipment Specification (ie a replacement part that is identical to original equipment or is approved by the vehicle manufacturer as a replacement part).
Note 3
For example, the item is a system, such as a door retention system, that is an integral part of the vehicle.
5-9 Checksheets and the LT4085
Applicable legislation: Land Transport Rule: Vehicle Standards Compliance 2002, section 2.3
9.1 Check sheets
The vehicle inspector must use an NZTA-approved check sheet. Check sheet specification and approval application forms are available from the Vehicle Regulation Technical team.
vehicleregulationtechnical@nzta.govt.nz
The checksheet must be completed legibly and in full.
A vehicle inspector can determine one of two outcomes:
a) Passed inspection: Record the determination and issue a WoF or CoF label as set out below
b) Failed inspection: Record the determination as set out below. The reasons for the failed inspection must be clearly stated.
If requested, a copy of the checksheet must be supplied to the vehicle owner.
9.2 The vehicle compliance certificate (LT4085)
If, following the inspection of a vehicle and accompanying documentation, a vehicle inspector determines that the vehicle complies with all applicable requirements in the VIRM: In-service certification and in this manual, the inspector must issue an LT4085 vehicle compliance certificate.
VIRM: In-service certification
The inspector must complete the LT4085 form in every detail and sign it. Sample vehicle compliance certificates (LT4085s) are shown in Reference material 5.
Page amended 21 August 2024 (see amendment details)
5-10 Recording the inspection outcome (‘record of determination’)
Applicable legislation: Land Transport Rule: Vehicle Standards Compliance 2002, section 6.6.
The vehicle inspector must:
- record the inspection outcome (pass, fail) in the LATIS system (the record of the inspection outcome in LATIS is the ‘record of determination’), and
- enter the inspection outcome into the system before the vehicle leaves the premises of the inspecting organisation or within 24 hours of the initial inspection, whichever comes first.
Page amended 21 August 2024 (see amendment details)
5-11 Issuing the WoF or CoF label (‘evidence of vehicle inspection’)
Refer to the VIRM: In-service certification, section 3.8.
Important: if a vehicle is unregistered, the WoF or CoF label must be completed with the VIN or chassis number, rather than the vehicle registration number, recorded on the reverse side of the label.
A CoF can be issued to unregistered vehicles only when all entry, specialist certification (such as towing connections) and in-service certification (including CoL, when applicable) requirements have been met.
Page amended 28 October 2023 (see amendment details).
5-12 Collecting fees
Applicable legislation: Land Transport (Regulatory Fees) Regulations 2023
The fee to be paid by an applicant for inspection and certification of a vehicle for entry into service is the amount fixed by the inspecting organisation that is reasonable, having regard to:
a) the time spent in inspecting the vehicle to ascertain whether it complies with the relevant requirements, and
b) any fees payable to the NZTA, and
c) any standard or usual rate at which the inspecting organisation imposes charges for other work carried out in respect of motor vehicles.
12.1 Duplicate evidence of vehicle inspection
The fee to be paid by the operator of a motor vehicle to an inspecting organisation for a duplicate of an evidence of vehicle inspection is $7.70.