Additional topics
12-3 Recertification of drawbeams and drawbars of known identity
Certifier categories: HVET | HMTD
Flow diagram
Re-certification of drawbars and drawbeams with unknown identityIf the original date of manufacture and attachment to the vehicle of a drawbar/beam/towbar cannot be determined, the component must not be re-certified. If the identity of a drawbar or drawbeam cannot be established, then the design details and fatigue history of the components cannot be reliably ascertained. This means re-certification according to the current version of the re-certification process cannot be carried out. |
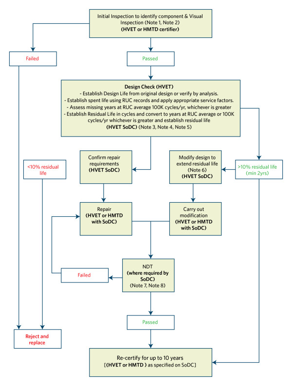
Figure 12-3-1. Re-certification of drawbars and drawbeams of known identity
- For easy reference, download Re-certification of drawbars & drawbeams of known identity
Note 1
A complete visual inspection of the components must be carried out, either by a specialist engineering certifier (HVET) or a manufacturing certifier (HMTD) to identify the component and its original certifier. This must include the assessment of all welding details and must establish or verify the dimensions and material sections that are relevant to the re-certification. It must also include the details of any repairs or modifications carried out. All findings of the inspection must be recorded as part of the re-certification and must be sent to the specialist engineering certifier so those findings can be taken into account.
Note 2
Re-certification by an HMTD manufacturing certifier can only be carried out with reference to the original manufacturing drawings for that component. The HMTD must have a SoDC from an HVET engineering certifier that references the original manufacturing drawings, confirming the residual life and repair requirements (if necessary). There must be a separate SoDC for each recertification by an HMTD and the SoDC must be VIN specific. The SoDC must be produced specifically for the recertification, it is not acceptable to rely on the SoDC under which the component was originally certified. The HMTD is responsible for confirming that the component complies with the drawings, and isn’t modified, worn, cracked or damaged.
Note 3
The design check (full stress analysis) must always be carried out unless the re-certification is carried out by the HVET who originally designed/certified the item. In such cases, the HVET must have full records of the original calculations and must be able to demonstrate, when requested, that those calculations are correct. If repair or modification has been carried out then the HVET must carry out a full stress analysis unless they were both the original certifier and the certifier of the repair and/or modification.
Note 4
Where the flowchart requires the fatigue load history of a component to be determined, it must be based on the distance traveled, supported by documented evidence such as RUC or CoF records, etc. When assessing the fatigue load cycles for vehicles with low annual road mileage but considerable off highway or extreme highway mileage (such as loggers, bulk tippers, fertiliser spreaders etc.), the HVET must take into account, for example by using suitable dynamic factors such as the higher dynamic loads or higher fatigue frequencies, the higher stresses that are associated with the operational circumstances.
Note 5
A drawbar or drawbeam may be re-certified for up to 10 years. When doing so, the HVET must not consider the current operational circumstances (which may mean relatively lower annual mileage). The fatigue-based approach of NZS 5446, which considers 2 million cycles during an expected life of 20 years, must be followed, with appropriate adjustments made for arduous conditions.
Note 6
Where a drawbar or drawbeam was originally manufactured under a previous version of the Standard it may be recertified under that same Standard, however, if it is modified it is to be upgraded to meet the requirements of the latest version of the Standard.
Note 7
The HVET must make a decision, as to the type of NDT required and the specific points and areas of the component that must be tested. Where the repair is the result of fatigue type failure then NDT inspection MUST be specified to ensure all fatigue induced imperfections have been removed. All stress risers must be addressed by appropriate strengthening, reinforcement or finishing. When selecting the type of NDT to be carried out, and when the test results, including the imperfections and weld quality are evaluated, AS/NZS 1554 must be taken into account.
Note 8
Where NDT is specified, all relevant details of the NDT, such as the recommendation of the Inspector, the decision of the HVET and the test report of the Inspector must be recorded as part of the re-certification.
Summary of legislation
Applicable references
- AS 3990: , Mechanical Equipment – Steelwork
- AS/NZS 1554 Welding
- AS/NZS 2980, Qualification of welders for fusion welding of steels
- NZS5446, Code of Practice for Heavy Motor Vehicle Towing Connections: Drawbar Trailers
- NZS5467: Code of Practice for Light Trailers.
Applicable legislation
Page amended 9 December 2019 (see amendment details)