Inspection and certification

3-5 Work procedure

Any work, to which this manual applies, to be done on a vehicle, must be:

  • specified correctly
  • designed correctly
  • manufactured correctly
  • certified as within safe tolerance of the original design or specification.

The design of the work by a HV engineer certifier, where the manufacture and installation is to be the responsibility of others, is to be accompanied by a Statement of Design Compliance (SoDC) that is signed by the HV engineer certifier.

The specification of the work is set out in the Procedure Documentation Sheet (PDS) that is drawn up by an HV certifier.

  • Each certification must have its own unique PDS.

Manufacturing and installation work must also be monitored or verified by an HVS certifier. Where appropriate, the certification of manufacture may be done by a form of ‘type approval’.

Final certification is based on inspection by a qualified certifier with reference to any intermediate documents, including the SoDC, the PDS, supporting documentation from any delegated tasks, any applicable standards, documented histories of used components and worksheets and calculations.

Figure 3-5-1. Certification process: Engineer certifier

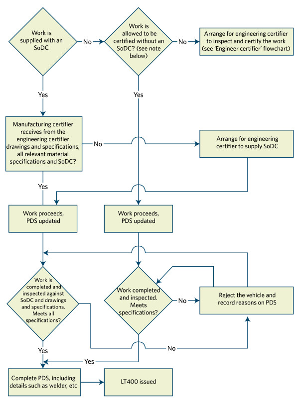
Figure 3-5-2. Certification process: Manufacturing certifier

(see Note 1)

Note 1

The following work is allowed to be completed by a manufacturing certifier without a SoDC.

  • Load anchorages that are of a standard design from NZS5444, certified to this standard and repaired using the method outlined in NZS5444
  • Worn or damaged fifth wheels replaced according to the fifth wheel manufacturer’s instructions for replacing bolt on components
  • Worn or damaged kingpins replaced according to the kingpin manufacturer’s instructions on replacement
  • Work certified by the HV certifier who has designed it.

Other work that may be certified by a HV manufacturing certifier is defined in the manufacturing certifier section of this manual.

How many certificates?

Each aspect of the vehicle that requires certification is to be certified separately and issued with a separate LT400. This means that any vehicle may need multiple certificates before it can qualify for a CoF (refer to Technical bulletin 15).

3.5.1 The statement of design compliance (SoDC)

The SoDC must include the name and signature of the certifier and the date of certification. The SoDC
must also have sections with information relevant to:

  • the class of motor vehicle
  • the vehicle description
  • vehicle identifiers
  • certification.

The SoDC must include information relevant to the purpose of specialist certification, for example:

  • modifications
  • repair
  • vehicle dimensions
  • matters relevant to the structure, systems, components or equipment of a vehicle or instillation or use of a vehicle’s structure, systems, components or equipment
  • alternative fuel system
  • age or historic nature of a vehicle
  • class of vehicle
  • any other attribute of a vehicle.

The SoDC must confirm that the vehicle, or any aspect of it relevant to the purpose of specialist certification, complies with the requirements as specified in Land Transport Rule: Vehicle Standards Compliance 2002, and therefore must include the following statement:

I declare that I am a heavy vehicle specialist certifier – engineer and I hold a current valid appointment. I certify that this vehicle component design and this certification comply in all respects with the Land Transport Rule: Vehicle Standards Compliance 2002; my Notice of Appointment and applicable requirements. To the best of my knowledge the information contained in this certificate is true and correct.

The SoDC must include drawing numbers and may include other relevant details.

HV manufacturing certifiers shall not accept an SoDC that does not contain the information outlined in the Gazette notice published during the week of 21 August 2000.

HV manufacturing certifiers shall not accept an SoDC from an HV certifying engineer who has ceased to practice. An SoDC issued by that person can no longer be considered valid as the HV certifying engineer does not hold a current appointment.

Consequently, any item or component manufactured using a SoDC from a non-practicing HV certifying engineer cannot be signed off by an HV manufacturing certifier, but must be re-certified by a current HV certifying engineer of the appropriate category.

SoDCs must be specific to individual vehicles and clearly identify the VIN/chassis number. SoDCs cannot be used for ‘type’ or ‘model’ approval of generic designs.

3.5.2 Issuing a professional letter or statement

Engineering certifiers may be asked for opinion on a component where it is determined that a LT400 is not required. This may include situations where a clean and treat is required, or inspection of damage recorded where certification is not yet required.

Where an LT400 is not required, the professional opinion should be on your company letterhead and should contain:

  • vehicle details
  • date of inspection
  • details of the area assessed
  • recording of any damage and any treatment completed
  • effect on the vehicle’s/components integrity and/or safety performance in relation to GVM/ratings
  • your details, including category and ID
  • the date and sign the document.

Page amended 1 April 2023 (see amendment details)

Back to top