Inspection and certification process
3-2 Identifying the vehicle class
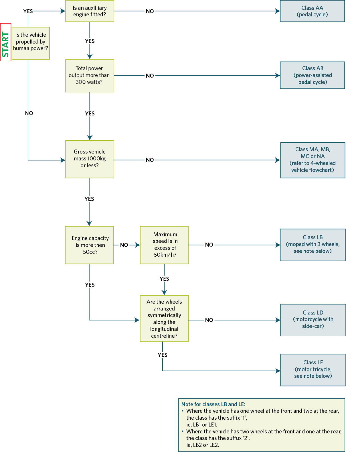
The table of vehicle classes - Table 3-2-1, and the charts in Figure 3-2-1 (four-wheeled vehicles), Figure 3-2-2 (three-wheeled vehicles), Figure 3-2-3 (two-wheeled vehicles) and Figure 3-2-4 (trailers) identify the class of the vehicle that is to be inspected.
Confirm that the vehicle inspector and inspecting organisation have been appointed by the NZTA for the purpose of inspecting and certifying vehicles for a WoF or CoF specific to the class of vehicle that has been presented.
Table 3-2-1. Vehicle equipment standards classifications
| Class | Description |
|---|---|
| AA (Pedal cycle) | A vehicle designed to be propelled through a mechanism solely by human power. |
| AB (Power-assisted pedal cycle) | A pedal cycle to which is attached one or more auxiliary propulsion motors having a combined maximum power output not exceeding 300 watts. For further information visit the Transport Agency website's Low powered vehicles page. |
| LA (Moped with two wheels)* | A motor vehicle (other than a power-assisted pedal cycle) that:
|
| LB (Moped with three wheels) | A motor vehicle (other than a power-assisted pedal cycle) that:
An LB 1 motor vehicle has one wheel at the front and two wheels at the rear. An LB 2 motor vehicle has two wheels at the front and one wheel at the rear. |
| LC (Motorcycle) | A motor vehicle that:
|
| LD (Motorcycle and side-car) | A motor vehicle that:
|
| Side-car | A car, box or other receptacle attached to the side of a motorcycle and supported by a wheel. |
| LE (Motor tri-cycle) | A motor vehicle that:
An LE 1 motor vehicle has one wheel at the front and two wheels at the rear. An LE 2 motor vehicle has two wheels at the front and one wheel at the rear. |
| Passenger vehicle | A motor vehicle that:
|
| MA (Passenger car) | A passenger vehicle (other than a class MB or class MC vehicle) that has not more than nine seating positions (including the driver's seating position). |
| MB (Forward control passenger vehicle) | A passenger vehicle (other than a class MC vehicle):
|
| MC (Off-road passenger vehicle) | A passenger vehicle, designed with special features for off-road operation, that has not more than nine seating positions (including the driver's seating position), and that:
|
| Omnibus | A passenger vehicle that has more than nine seating positions (including the driver's seating position). An omnibus comprising two or more non-separable but articulated units shall be considered as a single vehicle. |
| MD (Light omnibus) | An omnibus that has a gross vehicle mass not exceeding 5 tonnes. |
| MD 1 | An omnibus that has a gross vehicle mass not exceeding 3.5 tonnes and not more than 12 seats. |
| MD 2 | An omnibus that has a gross vehicle mass not exceeding 3.5 tonnes and more than 12 seats. |
| MD 3 | An omnibus that has a gross vehicle mass exceeding 3.5 tonnes but not exceeding 4.5 tonnes. |
| MD 4 | An omnibus that has a gross vehicle mass exceeding 4.5 tonnes but not exceeding 5 tonnes. |
| ME (Heavy omnibus) | An omnibus that has a gross vehicle mass exceeding 5 tonnes. |
| Goods vehicle | A motor vehicle that:
|
For the purpose of this description:
| |
| NA (Light goods vehicle) | A goods vehicle that has a gross vehicle mass not exceeding 3.5 tonnes. |
| NB (Medium goods vehicle) | A goods vehicle that has a gross vehicle mass exceeding 3.5 tonnes but not exceeding 12 tonnes. |
| NC (Heavy goods vehicle) | A goods vehicle that has a gross vehicle mass exceeding 12 tonnes. |
| Trailer | A vehicle without motive power that is constructed for the purpose of being drawn behind a motor vehicle. |
| TA (Very light trailer) | A single-axled trailer that has a gross vehicle mass not exceeding 0.75 tonnes. |
| TB (Light trailer) | A trailer (other than a class TA trailer) that has a gross vehicle mass not exceeding 3.5 tonnes. |
| TC (Medium trailer) | A trailer that has a gross vehicle mass exceeding 3.5 tonnes but not exceeding 10 tonnes. |
| TD (Heavy trailer) | A trailer that has a gross vehicle mass exceeding 10 tonnes. |
Figure 3-2-1. Vehicle class logic chart – four-wheeled vehicles

Figure 3-2-2. Vehicle class logic chart – three-wheeled vehicles

Figure 3-2-3. Vehicle class logic chart – two-wheeled vehicles

Figure 3-2-4. Vehicle class logic chart – trailers

- Download 3-2-4. Vehicle class logic chart – trailers (PDF | 309KB)